电竞比分网
网站电竞比分网
电竞比分网-全球电竞比分实时速递
电竞比分网-全球电竞比分实时速递
业务办理
信息公开
政策法规
企业简介
发展沿革
组织架构
领导简介
公司荣誉
电竞比分网
电竞比分网
行业动态
通知公告
文明创建
供水期刊
员工天地
水费缴纳
维修申请
过户申请
网上报装
客户投诉建议
供水服务信息
供水公开承诺
供水保障方案
招标与采购
中标通告
标准规范
法律法规
部门规章
政策解读
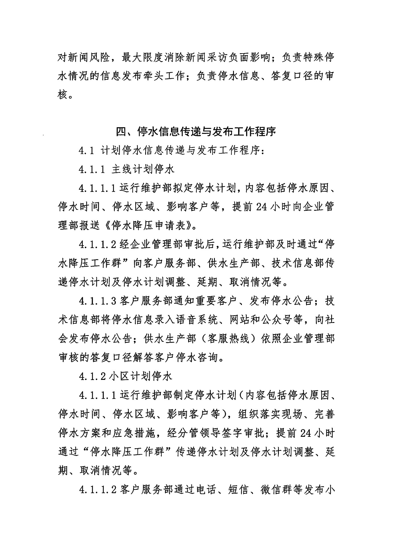
当前位置:
电竞比分网
>
信息公开
>
供水服务信息
>
相关服务流程
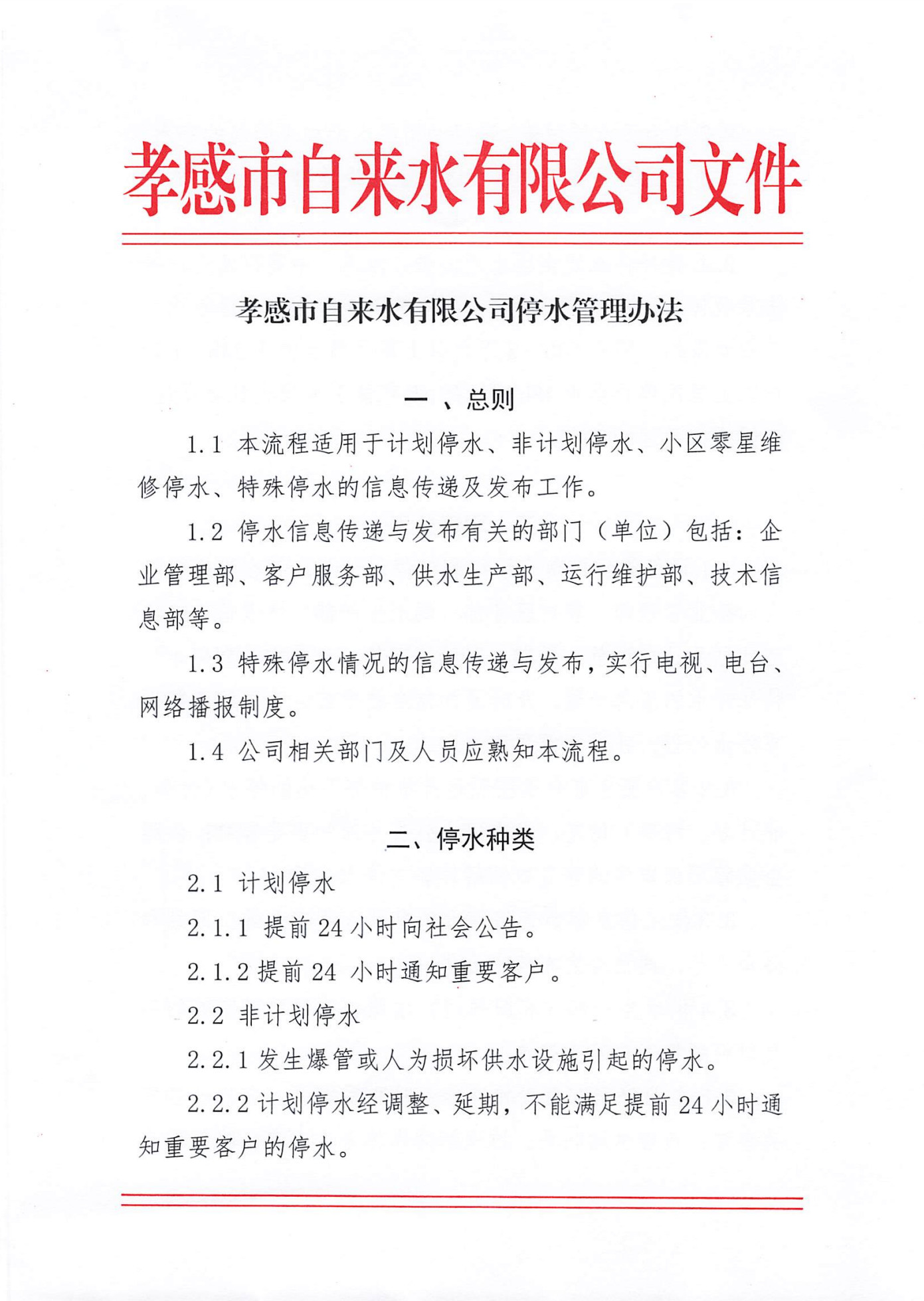
停水管理办法
来源:孝感自来水
发布时间:
2023/1/17 11:15:45
网站电竞比分网
官方微信
微信公众号
微信小程序
客服热线
省统一供水热线
96510
原有供水热线
2897188
调查问卷
返回顶部
MK体育·(国际)官方网站-mksport
华体会体育官方网站-华体会体育(中国)
华体会体育-华体会(中国)
欧冠冠军联赛官网(中国)股份有限公司
华体会体育官方网站-华体会体育(中国)
买球官网_买球(中国)
米兰体育·公司在线登入-米兰(中国)
WANBO.COM
星空电子体育-星空(中国)
开云体育·开云官方网站-开云体育(中国)